廣東省首部電力法規正式落地
自7月1日起,廣東省首部關于供用電方面的地方性法規——《廣東省供用電條例》正式生效施行,《條例》的最大看點在于有效解決了供電企業在經營管理的過程中存在的六大頑疾:電力行政執法長期缺位、電網建設
自7月1日起,廣東省首部關于供用電方面的地方性法規——《廣東省供用電條例》正式生效施行,《條例》的最大看點在于有效解決了供電企業在經營管理的過程中存在的六大“頑疾”:電力行政執法長期缺位、電網建設用地難、電力設施常遭破壞、供電設施與受電設施的安全由誰維護、竊電調查取證難且手段存在爭議、依法停電“兩難”窘況。





小編縱觀《條例》全文,發現其中有一些亮點,讓我們一起來學習下:
第一章為總則,規定了供電設施、受電設施以及重要電力用戶所指的內容。其中也提到了推進清潔能源并網使用,實現電網公平無歧視開放。


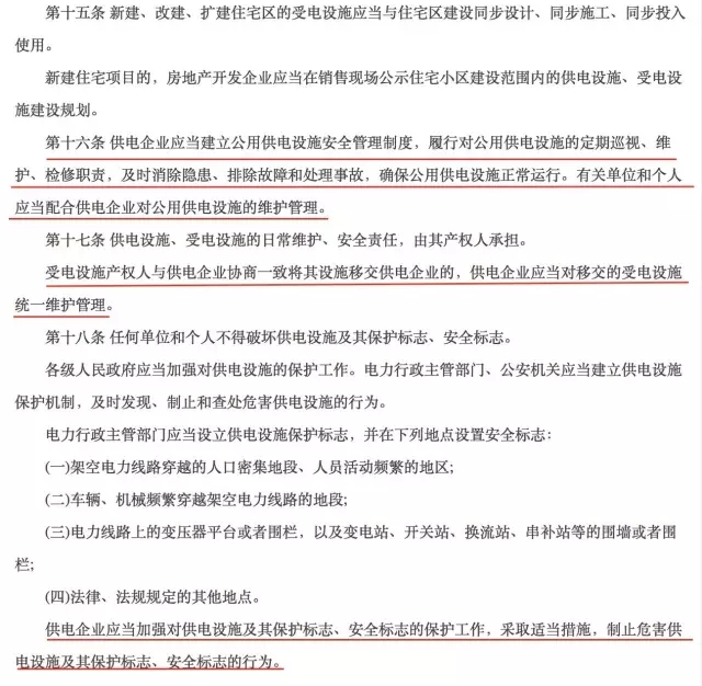
第二章為關于供電設施規劃、建設、管理與保護的一系列規定。《條例》中對供電設施的規劃和建設進行了詳細的闡述。另外規定供電企業應當對公用供電設施進行維護管理,受電設施產權人與供電企業協商一致將其設施移交供電企業的,供電企業應當對移交的受電設施進行統一維護管理。




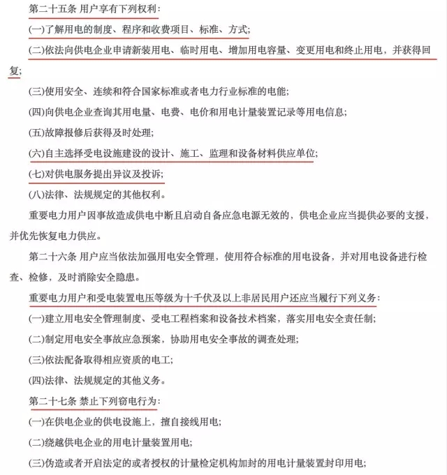
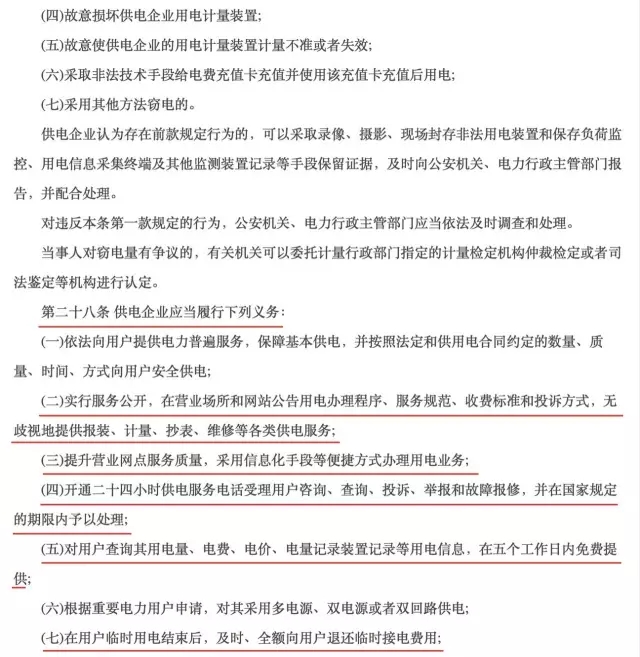
第三章為電力供應與應用,本章對供電企業和用戶雙方的基本權利和義務做了詳細的闡述。其中規定行政機關不得違反法律、行政法規的規定要求供電企業對非居民用戶采取停止供電措施強制其履行有關行政決定。



第四章為監督管理, 本章說明了供電企業和用戶均受有關部門和社會各界的監督,對違反本《條例》的所有行為,任何單位和個人都有權舉報和投訴。


第五章為法律責任,《條例》中闡明了對違反相關規定的責任人應作的處理意見。

目前的法律法規已經不足以適應和滿足當前的供用電秩序管理需求,《條例》以問題為導向,對新環境、新形勢下的供用電法律關系作出及時的調整和規范,厘清了供電企業、用戶和政府管理部門三方的關系,治理了六大“頑疾”。其頒布和實施,給廣東省的供用電工作提供了規范性指導,標志著我省電力立法工作邁出了堅實的一步,也標志著我省電力改革又向前了一步。

責任編輯:葉雨田
免責聲明:本文僅代表作者個人觀點,與本站無關。其原創性以及文中陳述文字和內容未經本站證實,對本文以及其中全部或者部分內容、文字的真實性、完整性、及時性本站不作任何保證或承諾,請讀者僅作參考,并請自行核實相關內容。
我要收藏
個贊
-
11個試點項目!河北省2021年度電力源網荷儲一體化和多能互補試點項目公示名單
2021-12-22電力源網荷儲一體化和多能互補試點項目 -
能源服務的線上線下
2021-12-20能源服務 -
廣東:支持建設電、熱、冷、氣等多種能源協同互濟的綜合能源項目 培育綠色交易市場機制
2021-12-20多種能源協同
-
11個試點項目!河北省2021年度電力源網荷儲一體化和多能互補試點項目公示名單
2021-12-22電力源網荷儲一體化和多能互補試點項目 -
廣東:支持建設電、熱、冷、氣等多種能源協同互濟的綜合能源項目 培育綠色交易市場機制
2021-12-20多種能源協同 -
浙江“兜底”售電為何有人點贊有人不爽?
2021-12-20售電
-
分錢、分糧、分地盤…大秦電網招募售電合伙人
2021-01-28大秦售電,招募,貴州區域,合伙人,限50個,名額,月入上萬,不是夢 -
10月份用電量延續較快增長態勢 國民經濟持續恢復向好
2020-11-17全社會用電量,國家電網,產業用電量 -
能源市場“負價格”事件分析及啟示
2020-11-03電力現貨市場,電力交易,電改
-
國家發改委給14家單位回函了!完善落實增量配電業務改革政策的八條建議
2021-03-10國家發改委,增量配電,業務改革,政策,八條建議 -
2020年增量配電研究白皮書:河南、云南、山西、浙江、江蘇五省區改革推動成效顯著
2020-11-16增量配電,研究,白皮書 -
貴州電網關于支持務川電解鋁產能指標的建議
2020-11-10務川電解鋁產能指標
-
能源服務的線上線下
2021-12-20能源服務 -
【電改新思維】目錄電價“天花板”掀開后,對電力營銷系統的影響
2021-10-16全面,取消,工商業目錄,銷售電價 -
國家發改委答疑電價改革
2021-10-15國家發改委,答疑,電價改革
-
【電改新思維】目錄電價“天花板”掀開后,對電力營銷系統的影響
2021-10-16目錄電價,電力,營銷系統,影響,電改 -
電改里程碑文件——真的放開兩頭
2021-10-15全面,取消,工商業目錄,銷售電價 -
【電改新思維十七】目錄電價“天花板”被捅破,對市場化電費結算方式有何影響?
2021-05-20電改,電價,市場化電費,結算方式,大秦電網





