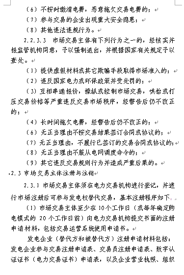
新疆印發《新疆區域發電企業發電權交易實施細則(暫行)》
北極星售電網小編獲悉:國家能源局新疆監管辦近日發布了《新疆區域發電企業發電權交易實施細則(暫行)》,詳情如下:關于印發《新疆區域發電企業發電權交易實施細則(暫行)》的通知國網新疆電力公司,國電新疆電力

責任編輯:大云網
免責聲明:本文僅代表作者個人觀點,與本站無關。其原創性以及文中陳述文字和內容未經本站證實,對本文以及其中全部或者部分內容、文字的真實性、完整性、及時性本站不作任何保證或承諾,請讀者僅作參考,并請自行核實相關內容。
我要收藏
個贊
-
11個試點項目!河北省2021年度電力源網荷儲一體化和多能互補試點項目公示名單
2021-12-22電力源網荷儲一體化和多能互補試點項目 -
能源服務的線上線下
2021-12-20能源服務 -
廣東:支持建設電、熱、冷、氣等多種能源協同互濟的綜合能源項目 培育綠色交易市場機制
2021-12-20多種能源協同
-
11個試點項目!河北省2021年度電力源網荷儲一體化和多能互補試點項目公示名單
2021-12-22電力源網荷儲一體化和多能互補試點項目 -
廣東:支持建設電、熱、冷、氣等多種能源協同互濟的綜合能源項目 培育綠色交易市場機制
2021-12-20多種能源協同 -
浙江“兜底”售電為何有人點贊有人不爽?
2021-12-20售電
-
分錢、分糧、分地盤…大秦電網招募售電合伙人
2021-01-28大秦售電,招募,貴州區域,合伙人,限50個,名額,月入上萬,不是夢 -
10月份用電量延續較快增長態勢 國民經濟持續恢復向好
2020-11-17全社會用電量,國家電網,產業用電量 -
能源市場“負價格”事件分析及啟示
2020-11-03電力現貨市場,電力交易,電改
-
國家發改委給14家單位回函了!完善落實增量配電業務改革政策的八條建議
2021-03-10國家發改委,增量配電,業務改革,政策,八條建議 -
2020年增量配電研究白皮書:河南、云南、山西、浙江、江蘇五省區改革推動成效顯著
2020-11-16增量配電,研究,白皮書 -
貴州電網關于支持務川電解鋁產能指標的建議
2020-11-10務川電解鋁產能指標
-
能源服務的線上線下
2021-12-20能源服務 -
【電改新思維】目錄電價“天花板”掀開后,對電力營銷系統的影響
2021-10-16全面,取消,工商業目錄,銷售電價 -
國家發改委答疑電價改革
2021-10-15國家發改委,答疑,電價改革
-
【電改新思維】目錄電價“天花板”掀開后,對電力營銷系統的影響
2021-10-16目錄電價,電力,營銷系統,影響,電改 -
電改里程碑文件——真的放開兩頭
2021-10-15全面,取消,工商業目錄,銷售電價 -
【電改新思維十七】目錄電價“天花板”被捅破,對市場化電費結算方式有何影響?
2021-05-20電改,電價,市場化電費,結算方式,大秦電網










