垃圾發電竟如此“火”!四川 江蘇 江西三地各建垃圾發電廠
近年來,我國垃圾以年均10%的速度增長,僅2000年的垃圾產量就達1 4億噸, 2010年垃圾產量約達2億噸。2017年我國垃圾產量已超4億噸,垃圾發
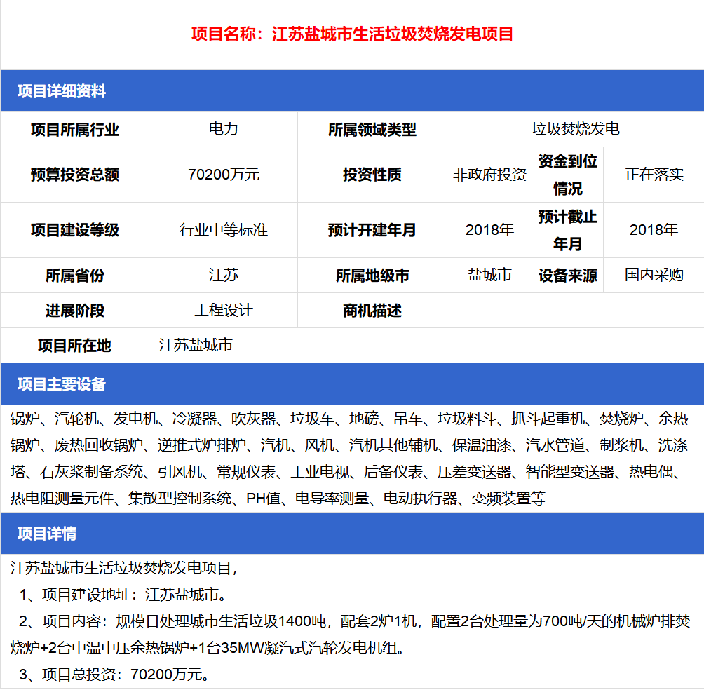
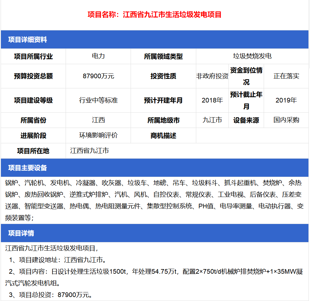
近年來,我國垃圾以年均10%的速度增長,僅2000年的垃圾產量就達1.4億噸, 2010年垃圾產量約達2億噸。2017年我國垃圾產量已超4億噸,垃圾發電廠當然是日益興起,下面小編分享三個垃圾發電項目:





原標題:項目分享:四川、江蘇、江西三地垃圾焚燒發電項目

責任編輯:lixin
免責聲明:本文僅代表作者個人觀點,與本站無關。其原創性以及文中陳述文字和內容未經本站證實,對本文以及其中全部或者部分內容、文字的真實性、完整性、及時性本站不作任何保證或承諾,請讀者僅作參考,并請自行核實相關內容。
我要收藏
個贊
-
重新審視“雙循環”下的光伏行業
2020-11-02光伏行業,光伏技術,光伏出口 -
能源轉型進程中火電企業的下一程
2020-11-02五大發電,火電,煤電 -
國內最高額定水頭抽蓄電站2#引水上斜井滑模混凝土施工順利完成
2020-10-30抽水蓄能電站,長龍山抽水蓄能電站,水力發電
-
能源轉型進程中火電企業的下一程
2020-11-02五大發電,火電,煤電 -
資本市場:深度研究火電行業價值
2020-07-09火電,火電公司,電力行業 -
國家能源局印發2020年能源工作指導意見:從嚴控制、按需推動煤電項目建設
2020-06-29煤電,能源轉型,國家能源局
-
高塔技術助力分散式風電平價上網
2020-10-15分散式風電,風電塔筒,北京國際風能大會 -
創造12項世界第一!世界首個柔性直流電網工程組網成功
2020-06-29?清潔能源,多能互補,風電 -
桂山風電項目部組織集體默哀儀式
2020-04-08桂山風電項目部組織
-
國內最高額定水頭抽蓄電站2#引水上斜井滑模混凝土施工順利完成
2020-10-30抽水蓄能電站,長龍山抽水蓄能電站,水力發電 -
今后秦嶺生態環境保護區內不再審批和新建小水電站
2020-06-29小水電,水電站,水電 -
3.2GW!能源局同意確定河北新增三個抽水蓄能電站選點規劃
2020-06-29抽水蓄能,抽水蓄能電站,國家能源局
-
重新審視“雙循環”下的光伏行業
2020-11-02光伏行業,光伏技術,光伏出口 -
官司纏身、高層動蕩、工廠停產 “保殼之王”天龍光電將被ST
2020-09-11天龍光電,光伏設備,光伏企業現狀 -
央視財經熱評丨光伏發電的平價時代到了嗎?
2020-08-24儲能,光伏儲能,平價上網

